Xử lý nước thải tinh bột sắn, Công ty môi Trường Việt Envi tự hào là công ty luôn mang đến cho khách hàng giải pháp tối ưu về xử lý nước thải trong ngành chế biến tinh bột sắn.
Trong nước thải chế biến tinh bột sắn có các thành phần hữu cơ như tinh bột, protein, xenluloza, pectin, đường có trong nguyên liệu củ sắn tươi là nguyên nhân gây ô nhiễm cho nước thải. Nước thải sinh ra từ quá trình sản xuất tinh bột sắn có các thông số đặc trưng sau: pH thấp, hàm lượng các chất hữu cơ và vô cơ cao, chúng thể hiện qua hàm lượng các chất rắn lơ lửng (SS), TSS rất cao, các chất dinh dưỡng chứa N, P, chỉ số về nhu cầu oxy sinh học (BOD5) và nhu cầu oxy hoá học (COD). Với nồng độ rất cao, ngoài ra trong thành phần của vỏ sắn và lõi củ sắn có chứa Cyanua (CN-) một trong những chất độc hại có khả năng gây ung thư. Chúng tạo nên loại nước thải đặc trưng cho ngành chế biến tinh bột sắn.
Tìm hiểu về đặc trưng của nước thải tinh bột sắn
Tính chất của nước thải sản xuất tinh bột sắn:
Trong quá trình Chế Biến Tinh Bột Sắn, thành phần nước thải sinh ra chủ yếu từ quá trình bóc vỏ, rửa củ, băm nhỏ và lắng lọc là các nguồn ô nhiễm chính. Trên cơ sở này việc lấy mẫu và phân tích thành phần nước thải được thực hiện ở hai công đoạn riêng biệt và kết hợp hai công đoạn này.
Nước thải tinh bột sắn mang tính chất acid và có khả năng phân hủy sinh học cao. Đặc biệt là với loại nước thải này, trong khoai mì có chứa HCN là một acid có tính độc hại. Khi ngâm khoai mì vào trong nước HCN sẽ tan vào trong nước sau đó theo nước thải ra ngoài.
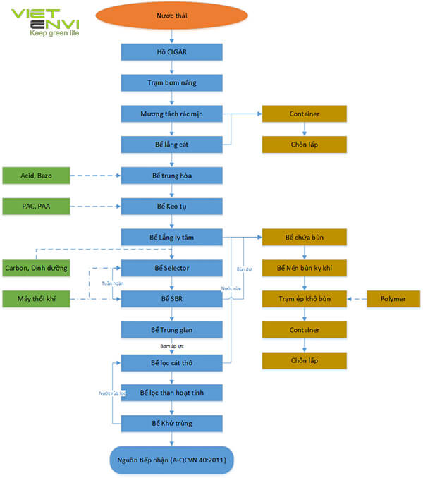
SƠ ĐỒ CÔNG NGHỆ XỬ LÝ NƯỚC THẢI TINH BỘT SẮN

THUYẾT MINH QUY TRÌNH CÔNG NGHỆ XỬ LÝ NƯỚC THẢI TINH BỘT SẮN
Bể lắng cát:
Bể này có nhiệm vụ loại bỏ cát, mảng kim loại,… có trong nguyên liệu, nước thải vệ sinh nhà xưởng. Nước thải từ các khu vực sản xuất đi theo mạng lưới thoát nước riêng chảy vào bể lắng cát của trạm xử lý. Tại đây, trướckhi nước đi vào bể lắng cát sẽ đi qua một lớp song chắn rác thô để loại bỏ các tạp chất có kích thước lớn ra khỏi nước thải để bảo vệ thiết bị và hệ thống đường ống công nghệ phía sau. Bể lắng cát sẽ giữ lại phần lớn các hạt cát có kích thước lớn hơn 0,2mm bao gồm những hạt cát rời và một phần cát dính trong lớp vỏ sắn, tránh ảnh hưởng đến hoạt động của máy bơm và thiết bị ở các công trình sau. Bởi vì sắn được đào từ dưới đất, không được rửa kỹ nên trong nước thải chế biến tinh bột sắn thường có hàm lượng cát đáng kể, vì vậy trong công nghệ xử lý nước thải tinh bột sắn cần thiết phải có bể lắng cát. Nước thải sau khi qua bể lắng cát sẽ tiếp tục chảy qua hầm tiếp nhận bể điều hòa. Nước hải trước khi đến bể điều hòa sẽ phải qua một lớp lưới chắn rác tinh. Lớp lưới chắn rác tinh này có nhiệm vụ loại bỏ các sơ sợi sắn, lớp váng bọt nổi và rác có kích thước nhỏ hơn 10mm còn sót trong nước thải.
Bể điều hòa:
Sự dao động nồng độ và lưu lượng của nước thải không đồng đều sẽ ảnh hưởng đến chế độ vận hành của mạng lưới và các công trình xử lý. Đặc biệt đối với với các công trình hóa lý, sinh học điều này vô cùng quan trọng, với việc làm ổn dịnh nồng độ nước thải sẽ giúp giảm nhẹ kích thước công trình xử lý hóa lý, đơn giản hóa công tác vận hành công nghệ xử lý và tăng hiệu quả xử lý nước thải ở mức cao nhất và ổn định. Tại bể điều hoà nhờ quá trình khuấy trộn và cấp khí giúp ổn định lưu lượng và nồng độ các chất ô nhiễm có trong nước thải như: BOD5, COD, pH, CN-…sau đó nước thải sẽ được bơm sang bể trung hòa.
Bể trung hòa:
Nước thải ở công nghệ chế biến tinh bột sắn có tính acid vì vậy đều có pH thấp, ở các công đoạn do quá trình lên men axit tinh bột. Do đó, trước khi tiến hành quá trình xử lý sinh học (yêu cầu pH từ 6.5 – 8.5) hay quá trình xử lý hóa lý thường yêu cầu pH trung tính cần phải tiến hành trung hòa để tạo điều kiện thích hợp cho vi sinh phát triển tốt. Sau khi nước thải được trung hòa sẽ được dẫn vào bể phản ứng.
Bể phản ứng:
Tại đây, nước thải sẽ được châm thêm hóa chất keo tụ với liều lượng nhất định và được kiểm soát chặt chẽ bằng bơm định lượng hóa chất, quá trình này sẽ được vận hành tự động theo sự kiểm soát của người vận hành. Dưới tác dụng của hệ thống khuấy, trộn với tốc độ lớn được lắp đặt trong bể, hóa chất keo tụ sẽ được hòa trộn nhanh và đều vào trong nước thải, hình thành các bông cặn nhỏ li ti trong bể.
Bể keo tụ tạo bông:
Hỗn hợp nước thải và bông cặn này sẽ tự chảy qua bể keo tụ tạo bông. Dưới tác dụng của hóa chất trợ keo tụ và hệ thống motor cánh khuấy với tốc độ chậm, các bông cặn li ti sẽ chuyển động và va chạm, dính kết với nhau để hình thành nên những bông cặn có kích thước và khối lượng lớn gấp nhiều lần các bông cặn ban đầu, tạo điều kiện thuận lợi cho quá trình lắng ở bể lắng tiếp theo. Hỗn hợp nước thải và bông cặn ở bể keo tụ tạo bông tự chảy sang bể lắng.
Bể lắng 1:
Bể lắng có chức năng loại bỏ các chất lắng được mà các chất này có thể gây ra hiện tượng bùn lắng trong nguồn tiếp nhận, tách dầu mỡ và các chất nổi khác, giảm tải trọng hữu cơ cho các công trình xử lý phía sau. Phần bùn trong nước thải được giữ lại ở đáy bể lắng sau đó sẽ được bơm qua bể chứa bùn.
Bể UASB:
Phần nước thải sau khi tách bùn sẽ được bơm bể phản ứng kỵ khí UASB, bên cạnh việc phân huỷ phần lớn các chất hữu cơ trong nước thải thì CN- cũng được phân huỷ đáng kể tại bể này. Nhằm giảm đến mức thấp nhất nồng độ CN- trong nước trước khi dẫn vào bể lọc sinh học, giúp hiệu quả xử lý tại bể sinh học đạt tối đa. Bể UASB thường được áp dụng để xử lý nước thải có hàm lượng chất hữu cơ cao như nước thải ngành tinh bột sắn. Nước thải sẽ được nạp từ phía đáy bể, đi qua một lớp bùn hạt, quá trình xử lý nước thải xảy ra khi các chất hữu cơ được tiếp xúc với bùn hạt. Đặc tính quan trọng nhất của bùn từ bể UASB đó là vận tốc lắng của bùn khá cao, nhờ đó nó có thể vận hành thiết bị kỵ khí với vận tốc ngược dòng từ dưới lên cao. Khi vận hành ở giai đoạn đầu tải trọng chất hữu cơ trong nước không được quá cao vì vi sinh vật acid hóa sẽ tạo acid béo dễ bay hơi với vận tốc nhanh hơn rất nhiều lần so với tốc của các acid này thành acetate dưới tác dụng của vi khuẩn acetate làm giảm pH của môi trường, ức chế các vi khuẩn methane hóa. Tải trọng các chất hữu cơ có thể tăng dần khi vi khuẩn đã thích nghi. Vì vậy, với hệ thống UASB tải trọng các chất hữu cơ có thể cao trong giai đoạn đi vào hoạt động ổn định. Còn lại bùn từ bể lắng 1 và bùn dư từ bể UASB sẽ được dẫn đến sân phơi bùn, nhằm giảm độ ẩm trong bùn từ đó giảm khối lượng bùn để dễ dàng vận chuyển ra bãi thải, giảm chi phí xử lý.
Bể lọc sinh học:
Màng sinh học hiếu khí chính là một hệ VSV tuỳ tiện, ở ngoài cùng của màng là 1 lớp vi khuẩn hiếu khí, lớp sâu bên trong của màng là các vi khuẩn kỵ khí. Phần cuối cùng của màng chính là các động vật nguyên sinh và một số các vi khuẩn khác. Vi sinh trong màng sinh học có tác dụng làm oxy hoá các chất hữu cơ, sử dụng chúng làm nguồn dinh dưỡng và năng lượng để duy trì sự sống. Chất hữu cơ sẽ được tách ra khỏi nước, còn khối lượng của màng sinh học sẽ tăng lên. Màng vi sinh chết sẽ được nước thải cuốn trôi theo nước ra khỏi bể lọc sinh học. Để duy trì điều kiện hiếu khí hay kỵ khí trong bể phụ thuộc vào lượng oxy cung cấp vào. Nhưng thực tế tại trong bể luôn tồn tại 3 quá trình hiếu, thiếu và kỵ khí. Do đó hiệu quả khử nitơ và photpho của bể lọc được đánh giá cao.
Tiếp đó, nước thải sẽ được dẫn đến cụm 5 hồ sinh học để tiếp tục xử lý, phần CN-. nitơ, photpho, BOD5, COD, SS còn lại sẽ được khử tại các hồ sinh học này. Nước thải sau khi qua hệ thống xử lý sẽ đạt tiêu chuẩn QCVN 40:2011, loại B sẽ thải ra nguồn tiếp nhận.
ƯU, NHƯỢC ĐIỂM CÔNG NGHỆ XỬ LÝ NƯỚC THẢI TINH BỘT SẮN
a. Ưu điểm:
- Công nghệ đề xuất thích hợp với đặc điểm, tính chất của nguồn nước thải;
- Nồng độ các chất ô nhiễmcó trong nước thải sau quy trình xử lý đạt quy chuẩn hiện hành;
- Diện tích đất sử dụng được tận dụng tối đa, tiết kiệm tối thiểu.
- Công trình thiết kế dưới dạng modul, dễ dàng mở rộng, dễ nâng công suất xử lý.
- Nhân viên vận hành cần được đào tạo về chuyên môn, hệ thống vận hành bán tự động;
- Chất lượng nước thải sau xử lý có thể bị ảnh hưởng bởi một trong những công trình đơn vị trong trạm không được vận hành đúng các yêu cầu kỹ thuật;
- Bùn thải sau quá trình xử lý cần được thu gom và xử lý định kỳ.
b. Nhược điểm:
Chi phí đầu tư xử lý khá tốn kém, quá trình vận hành xử lý còn cần hóa chất.
Để biết rõ hơn về dịch vụ xử lý nước thải tinh bột sắn vui lòng liên hệ
CÔNG TY TNHH CÔNG NGHỆ MÔI TRƯỜNG VIỆT ENVI
Văn Phòng: 402 Nguyễn Kiệm, Phường 3, Phú Nhuận, TP.HCM
Email: moitruongviet.envi@gmail.com

